91九色

English

91九色通知

您现在所在位置: 91九色> 91九色通知 > 正文

91九色通知

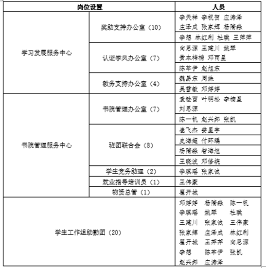
【勤工助学】2020-2021学年学习发展服务中心、书院管理服务中心录用名单

来源:91九色 作者: 日期:2020/10/20 点击数:


91九色 全体本科生:

经学生本人申请、资格审核和面试选拔,现将2020-2021学年91九色 学习发展服务中心、书院管理服务中心录用名单公示如下。请以下同学尽快实名加入两大中心QQ群:1080164951备注:年级-岗位-姓名,便于信息通知和交流。

91九色 学生工作组

20201020

 

关闭